logoDjakodico

Bienvenue sur Djakodico !

Apprenez tous les liens concernant la famille !

Mon arbre généalogique

Mon Côté

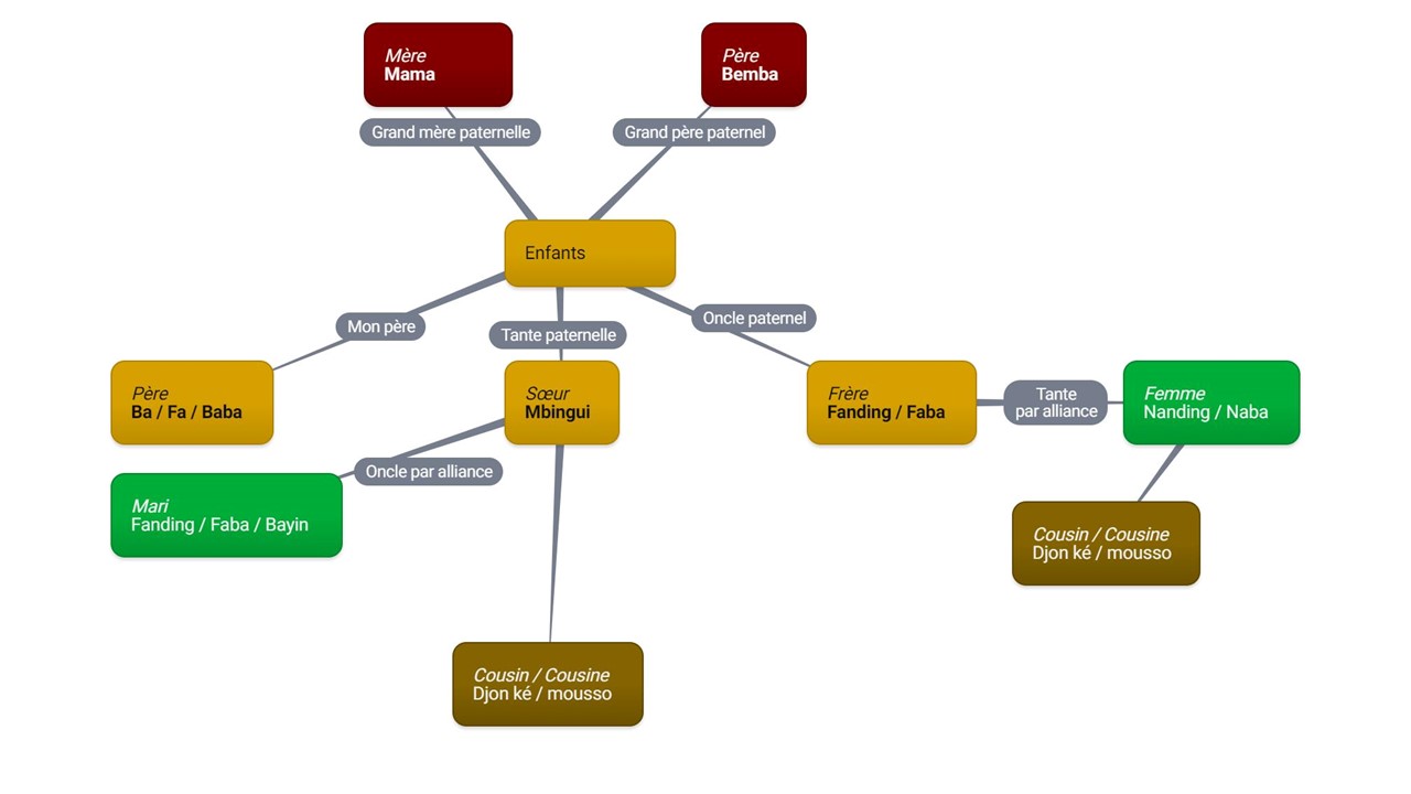
Celui du côté de mon père

Côté Père

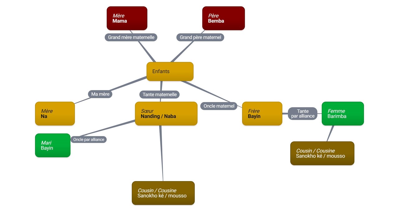
Celui du côté de ma mère

Côté Mère
Fullscreen Image